Разверните меню


как выглядят результаты моей работы

портфолио

Листайте карусель. Для дополнительной информации коснитесь (наведите курсор).  Для увеличения картинки нажмите на неё.

что я уже сделала

кейсы

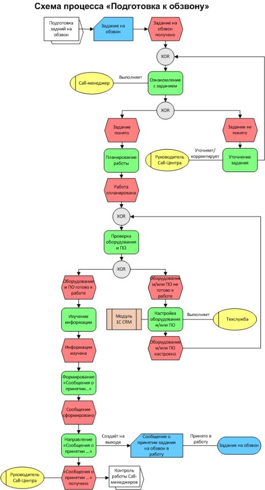
бизнес-авиация, управляющая компания

FTC Consulting AG

Задача: Разработать и внедрить систему управления бизнес-процессами.

Результат: 

в компанию внедрён процессный подход и разработана удобная и эффективная система управления бизнес-процессами: реестр бизнес-процессов, карта бизнес-процессов, матрица ответственности, реестр разработки регламентов, реестр ссылок на документы.

Уровень порядка компании и степень прозрачности увеличились. Уровень стресса на отдельных участках снизился.

Высвободились ресурсы для спокойного решения задач по организационному и стратегическому развитию.

Назад

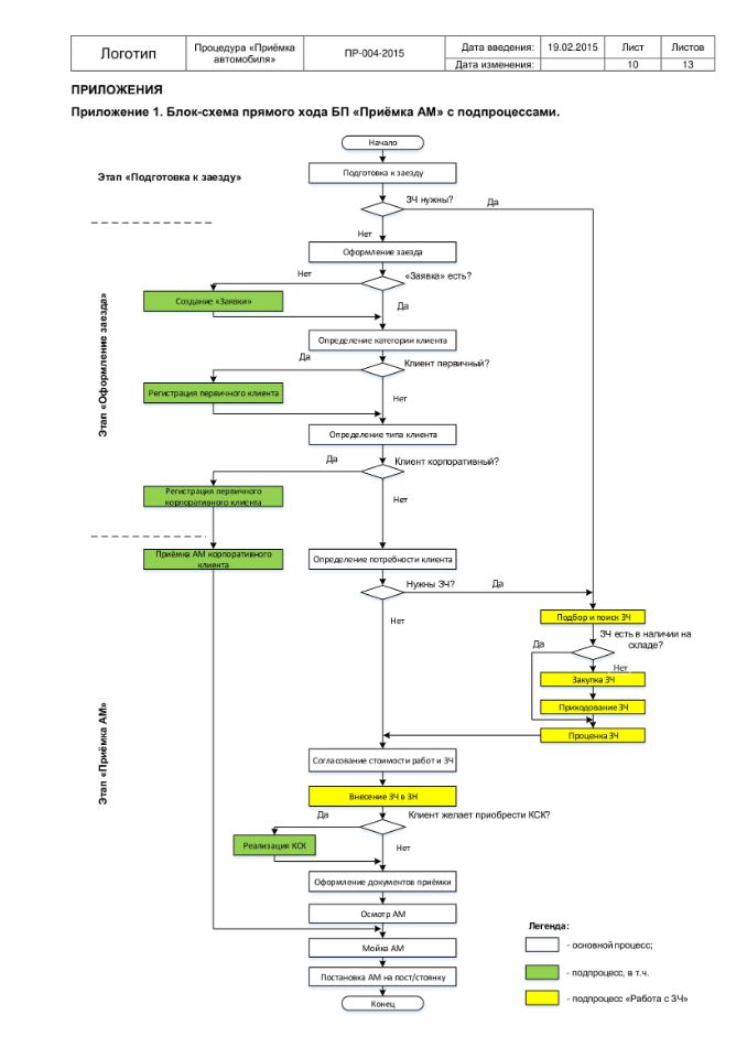
Задача: Упорядочить ключевой БП “Приемка самолета в оперирование”

Требовалось снизить нагрузку на команду и компанию в целом, прояснить зоны функциональной ответственности исполнителей и взаимодействие членов команды. До работы бизнес-аналитика компания в такие периоды пребывала в перманентном аврале в течение месяца-двух. Допускались ошибки стоимостью до нескольких десятков тысяч евро.

Результат: 

БП описан, лег в основу главного БП, задачи решены. Теперь приёмка нового самолета - штатное мероприятие, проходит гораздо спокойнее, упорядоченнее. Снизился уровень стресса и сократилось количество конфликтов в коллективе. Снизилось количество дорогостоящих ошибок во многом благодаря четким инструментам планирования и контроля.

Назад

Задача: разобраться в процессе получения AOC (Aircraft Operator Certificate) в юрисдикции Сан-Марино

Стоимость процесса получения сертификата 150К евро. 

Получение AOC позволило бы решить стратегическую задачу компании и сменить ее статус с управляющей на авиакомпанию.

Ранее попытка получить сертификат была провалена из-за рассогласованности действий в команде и запутанности процесса (его описание - это порядка 200 страниц на английском языке).

Результат: 

Процесс получения AOC описан в двух простых документах: Road Map и Time Line. На основе этого мы распределили роли и ответственность в команде, сделали календарный график. В итоге AOC получен в срок, с минимальными замечаниями и без штрафов.

Назад

Задача: разработать БП “Страхование самолётов” и регламент “Политика страхования”

До этого процессы шли постольку поскольку, только один человек в компании владел хоть какими-то знаниями по нему (управляющий директор), затраты времени на процесс были слишком большими. Перезаключение страховых договоров часто было авральным, из-за упущения сроков. Без страховки летать нельзя, поэтому под удар ставился главный бизнес-процесс. 

Результат: 

БП разработан и описан, стал прозрачным, что позволило делегировать функции по нему другим сотрудникам.

Процесс страхования стал проходить планово. Появился календарь страхования и учетные инструменты по процессу.

Появилась возможность и достаточно времени для выбора наилучших условий страхования. Новые договоры заключались по выгодным тарифам.

Разработана “Политика страхования” для воздушных судов, ответственности, грузов и сотрудников. Сотрудники получили ясность касаемо страхования.

Назад

Задача: навести порядок в договорной работе

У компании огромное количество разных видов договоров и контрагентов в нескольких офисах в разных странах. Не было системы нумерации, учета и хранения. Нужный договор искали по несколько дней. Перезаключения договоров были авральными. 

Результат: 

Введена система нумерации, учета и хранения договоров. 

Разработан регламент “Договорная работа”, регулирующий правила заключения, учета и хранения договоров.

Электронные копии размещены в структурированном хранилище, наведен порядок в БП. Поиск нужного договора занимает до 1 минуты времени.

Самые главные положения договоров вынесены в список портала “Битрикс 24”, это позволяет сокращать время на ознакомление с условиями договора без полного его перечитывания.

Внедрён календарь перезаключения договоров.

Назад

Задача: автоматизировать процесс подачи ежемесячных финансовых отчетов сотрудниками компании

Процесс производился в бумажной форме, отнимая много времени сотрудников финансового отдела на ручную обработку отчётов и внесение информации в специализированный софт. 

Результат: 

Разработано техническое задание для IT-отдела, донастроен бизнес-процесс.

Автоматизация произведена в полном объёме.

Правила подачи отчетов уточнены и введены в корпоративные регламенты.

После проверки, данные автоматически загружаются в финансовую учётную систему.

Сократилось время на обслуживание процесса, сократилось количество ошибок и время на поиск информации.

Назад

Задача: разработать ТЗ для чат-бота для клиентов в целях повышения конкурентоспособности компании в части клиентского сервиса

Результат: 

На основании ТЗ внешняя IT-команда в кратчайшие сроки разработала рабочий чат-бот для клиентов, сопряженный с внутренним специализированным софтом и календарём (расписание рейсов, процесс отработки заявки на полёт, справочная информация о флоте).

Назад

Задача: разработать концепцию корпоративного портала

Первые функции для реализации: хранение информации о персонале, автоматизация процесса подбора персонала, управление кадровым резервом. В дальнейшем: система обучения персонала. 

Результат: 

Разработана Road Map проекта, концепция и архитектура портала, спланирована очередность выполнения этапов.

Назад

Задача: разработать Road Map проекта по разработке системы менеджмента качества

Результат:

Road Map разработана с учётом отраслевых и законодательных требований в странах присутствия компании. В системе на два блока больше, чем в стандарте ISO9001.

Разработана подробная структура документа "Система менеджмента качества".

Назад

Задача: Упорядочить процесс обмена корреспонденцией между удаленными офисами в разных странах

Результат: 

Разработан регламент “Корреспонденция”. 

Снижены издержки на отправку корреспонденции между офисами за счет планирования передачи пакетов с командированными сотрудниками.

Внедрён электронный реестр корреспонденции. Процесс пересылки корреспонденции стал прозрачным и доступным для пользователей (в рамках их прав).

Снизились затраты времени секретарей на поиск утерянных отправлений.

Назад

Задача: внедрить складской учет на удаленных складах в разных странах

Складского учёта не существовало и управление складами не производилось, хотя ТМЦ хранились на значительные суммы (запчасти, масла и расходные материалы для самолётов, инвентарь, посуда, вино и прочее для обслуживания клиентов на борту). Зачастую производились излишние закупки, равно как возникали авральные ситуации. Практиковалось воровство. 


Результат: 

Разработан инструмент складского учёта на основе Google-таблицы и регламент, регулирующий сферу складского учёта.

В ходе обследования предметной области проведена инвентаризация складов, заполнена первичная база данных и произведен подсчет стоимости ТМЦ.

Определён список оборудования и запчастей для продажи.

Перекрылась возможность для воровства.

Определены сроки хранения ТМЦ, что позволило планировать их своевременную закупку.
Описание процесса дало толчок для разработки смежного процесса “Закупка запчастей и оборудования”.

Назад

Задача: разработать ТЗ на доработку софта “Crew Trip Report” (финансовый отчёт экипажа по итогам рейса)

Результат:

Разработано ТЗ, изменения с софте произведены в полном объёме. 

Достигнута договорённость с банком в Швейцарии о передаче отчетов по транзакциям в нужной компании форме. Информация загружается в систему автоматически по расписанию. На этом участке отпала необходимость в ручном вводе данных.

Процесс обработки и проверки послеполётных отчётов экипажа ускорился.

Высвободилось время сотрудников финансового отдела.

Назад

Задача: разработать регламент “Работа с поставщиками услуг” (гостиницы, кейтеринговые и трансферные компании по всему миру).

Результат: 

Регламент разработан в процессе реальной работы по этим направлениям. 

Определены чёткие требования компании к поставщикам услуг, определен порядок их поиска и отбора.

Достигнуты договорённости по комиссионному вознаграждению за заказы.

Процесс протестирован, описан, стал ясным и передан сотрудникам в работу.

Процесс интегрирован в описанную ранее систему регламентов и сопряжен со смежными процессами.

Назад

Задача: разработать “Travel Policy” компании

Результат: 

Выявлены и описаны четкие требования и правила компании в части организации командировок для всех категорий персонала.

Назад

СЕТЬ НЕЗАВИСИМЫХ АВТОСЕРВИСОВ

“Вилгуд”

Задача: разработать скрипт для удаленного отдела продаж

Результат: 

Скрипт разработан с использование новейших технологий активных продаж, текстовое описание и интерактивная блок-схема в авторской нотации. Команда отдела продаж в Ташкенте смогла приступить к работе. Меня пригласили для постоянного сотрудничества.

Назад

Задача: найти причину увеличения длительности БП “Приёмка автомобиля”

Результат: 

Нашла бизнес-процесс, о котором не знал владелец предприятия и не нашел предыдущий бизнес-аналитик. В итоге БП “Проценка запчастей” был описан, принято организационное решение вывести его в центральный офис. Это сократило время БП “Приёмка автомобиля”, сократило расходы на исполнителей БП “Проценка запчастей”, выровняло нагрузку проценщика.

Побочный результат: 

В ходе работы над задачей выявлены узкие места в работе автосервиса в целом. Владелец принял решение провести аудит других точек. В итоге родился БП “Аудит автосервиса” и регламент его проведения. БП стал регулярным и лег в основу системы оценки качества.

Назад

аутсорсинг услуг (инженерное обслуживание зданий, транспорт, кейтеринг, комплексное обслуживание месторождений, охрана, клининг) 

ООО ”ОМС”

Задача: разработать технологическую инструкцию кладовщика по приёмке, размещению и отгрузки ТМЦ

Склады для смешанной группы товаров, территориально распределённые. 

Результат: 

Разработана чёткая подробная инструкция, которую с нетерпением ждали в работу начальник складов. Инструкция включает правила для транспортировки грузов всеми видами транспорта (включая морской и воздушный в условиях Крайнего Севера).

Назад

Задача: разработать регламент процесса обеспечения месторождений вахтовым персоналом

Процесс сквозной, сложный и запутанный. Включает в себя планирование, подбор персонала, оформление на работу (в т.ч. медицинские справки и разрешения на работу). Далее - доставка к месту работы и размещение для проживания.

Результат: 

Процесс прояснён и описан, определены границы ответственности его участников, разработаны подробные инструкции для исполнителей. Процесс “собрался” воедино.

Назад

Задача: разработать процесс разработки регламентов бизнес-аналитиками

Несмотря на высокий уровень развития компании в части регламентации, сам процесс работы бизнес-аналитиков описан не был. Не было четких договоренностей между аналитиками и владельцами процессов, в результате - высокий уровень стресса и срыв плановых сроков разработки документов. 

Результат: 

регламент разработан, согласован и внедрен в систему документов компании. Благодаря чётким правилам, аналитики стали работать более спокойно и стали больше защищены.

Назад

юридическая компания

Maxard

Задача: выявить узкие места в бизнес-процессах компании и дать рекомендации по их оптимизации 

Работа требовалась для решения стратегических задач (увеличение прибыли). Компания не справлялась с потоком заказов и вынуждена была его ограничивать. 

Результат: 

Проведен аудит бизнес-процессов компании, выявлены узкие места и даны рекомендации по оптимизации. 

Главный бизнес-процесс и ключевые задокументированы (схемы) с указанием проблемных мест и их причин. 

Даны рекомендации по устранению болей в бизнесе заказчика. 

Изменения касались почти всех сфер работы компании от обучения персонала, более эффективного выстраивания рабочих процессов, регламентации, внедрения учётных инструментов, до настройки и интеграции программного обеспечения. 

Рекомендации отправились команде в работу прямо во время приёмки работы бизнес-аналитика.

Назад

легкая промышленность

Швейное производство 

Задача: разработать инструмент для удобного расчёта управленческих показателей для главного технолога производства с целью разгрузить его время

Технолог постоянно перерабатывал, основное время тратя на неэффективную работу с таблицами Excel. 

Результат: 

Разработана система таблиц на основе сводных таблиц Excel. Система сопровождена инструкцией и кратким курсом по функционалу электронных таблиц. Раздача партии изделий в работу швеям, расчет заработной платы и сроков отшива теперь производится в течение нескольких минут. Появился структурированный каталог изделий с пооперационными нормативами и расценками.

Время главного технолога значительно освободилось. Это позволило расширить ассортимент отшиваемых изделий и ускорить процесс ввода новых изделий в производство.

Владельцы предприятия, увидев такой результат, приняли решение о покупке и внедрении специализированного ПО. В пандемию предприятие выросло в три раза.

Назад

учебное заведение

Языковой центр “Bright Center”

Задача: разработать технологическую инструкцию для администратора центра

Проблема была в непрозрачности процессов и обязанностей. Это приводило к непозволительно долгому введению новых сотрудников в должность и большому количеству ошибок.

Результат: 

Разработан регламент, описан главный бизнес-процесс, настроены учётные инструменты, даны рекомендации по оптимизации. 

Администратор получил четкие инструкции. 

Снизился уровень стресса, появилась прозрачность. 

Владелец принял решение о настройке CRM и разработке системы обучения персонала. 

Положено начало системной регламентации в компании.

Назад

маркетинговое агентство

SMM-Live

Задача: Первоначальный запрос - настроить учёт финансов в проектах

В ходе аудита выяснилось, что есть большая проблема в самой проектной работе на участке “Геймификация в сообществе ВКонтакте”, неясен сам процесс. За счёт этого страдали планирование и реализация задач.

Результат: 

Описан процесс “Геймификация в сообществе ВКонтакте”, даны рекомендации по его оптимизации. 

Владелец и команда увидели в полной мере, какую большую работу делают в проекте, и повысили цены на услугу на 25%. 

Схема БП помогает убеждать клиентов в обоснованности стоимости. 

Описание БП легло в основу планирования и управления проектом, помогло решить вопросы с изначальным запросом по финансам проекта.

Назад

IT-компания, медицинские технологии

“Мед Ай Ти Груп”

Задача: наладить процесс взаимодействия между отделами аналитики и разработки

Дано: конфликты, недопонимания, размытые границы ответственности, срыв сроков. 

Результат: 

Разработан и внедрён регламент взаимодействия подразделений. Работа строится чётко и планово.

Назад

Задача: разработать Устав проекта (субподряд, госзаказ) для разработки подсистемы ЕМИАС “Лабораторные анализы” 

Результат: 

Устав проекта разработан, благодаря чему команда смогла успешно проводить переговоры по взаимодействию, стоимости услуг и отстаивать своё технологическое решение перед заказчиком.

Назад

ОРГАНИЗАЦИОННЫЙ КОНСАЛТИНГ

ЗАО “Организационные Информационные Системы” 

Задача: Снизить нагрузку на руководителя направления “Подбор персонала”

У руководителя превышена норма управления за счет прироста количества удаленных сотрудников в подчинении. 

Результат: 

Внедрены два организационных решения. Руководитель делегировал функции обучения, адаптации и оперативного управления рекрутёрами.

Система обучения персонала и регламентация деятельности требует минимального участия руководителя. База знаний постоянно пополняется, таким образом, количество новых вопросов от сотрудников сокращается.

Элементы МЛМ-системы внедрены для управления рекрутёрами. Введена роль “Старший рекрутёр”, который отвечает за адаптацию, обучение и управление своей группой рекрутеров. За это они получают процент от результатов работы своей группы.

Назад

бизнес-школа

Московская международная высшая школа бизнеса “Мирбис” (Институт) 

Задача: сократить время на обслуживание основных процессов приемной комиссии MBA, EMBA и второго высшего образования

Задействованы процессы: приёмка документов, заключение договоров, формирование отчётов, формирование экзаменационных ведомостей.  

Результат: 

Реализовано решение по автозаполнению форм договоров и ведомостей на основе таблиц Excel. 

Разработана база данных в MS Access, информация из которой в дальнейшем используется кураторами групп в процессе обучения студентов. 

Значительно сокращено время на обслуживание процессов и количество ошибок оператора. 

Как следствие, сокращено время обслуживания абитуриентов, что очень заметно в периоды пиковых нагрузок (лето).

Назад